Facebook
„ Někdy potřebujeme jen slovo, které zahřeje naše srdce a jako přátelská ruka nás provede všedním dnem “ Robert Nöther
Sociální služby MěCKP jsou spolufinancovány z rozpočtu Středočeského kraje.
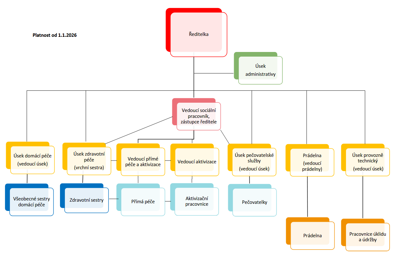
Účinnost od 1.1.2026